西安今日确诊病例轨迹公布,一分钟看懂详情!
最近这疫情闹得人心惶惶的,大家出门都得小心翼翼的。我看到咱西安这边又出确诊病例的轨迹,赶紧来给大家伙儿分享一下,希望大家都能注意防护,平平安安的!
我今天一大早就刷到这个消息,说是3月5号凌晨,西安这边发现一例确诊病例,是个外省来的旅客,自己去做核酸检测的时候查出来的。这哥们儿47岁,3月1号坐飞机到的西安。你想想,这几天时间,他得去多少地方!
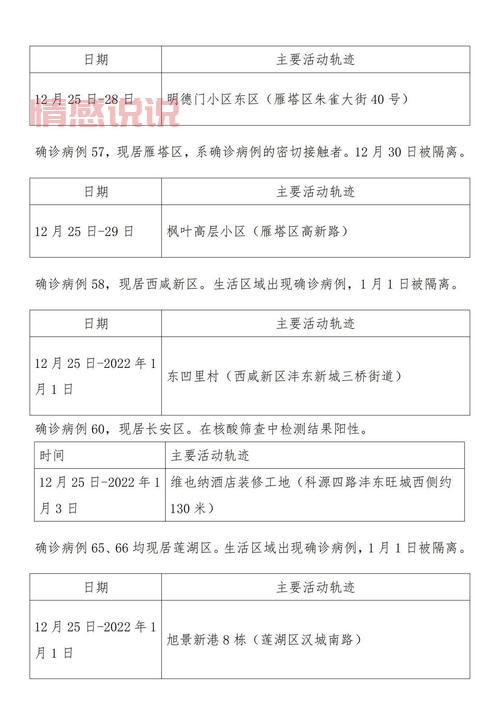
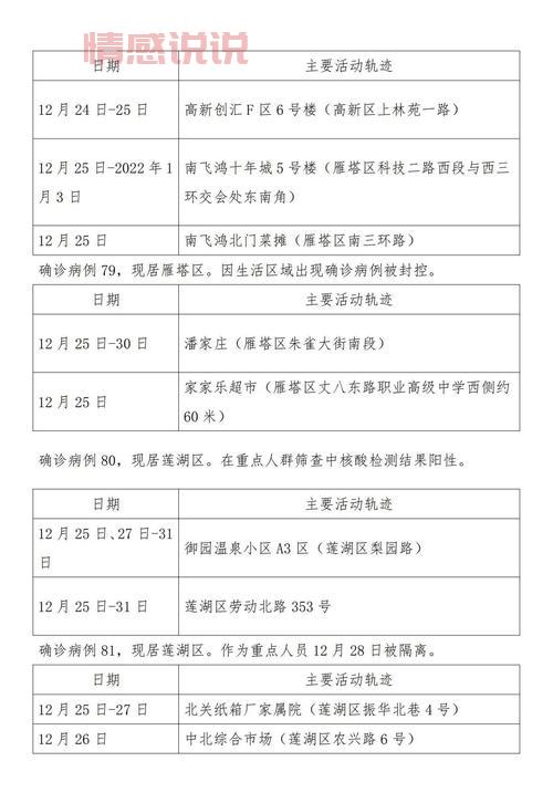
官方也赶紧把病例的轨迹给公布。我仔细看看,这人去过的地方还真不少,像啥西安咸阳国际机场、西安唐隆国际酒店,还有曲江南苑小区这些地方,大家都熟悉?他还去不少景点,像南湖、寒窑、世博园、大唐不夜城,还有西安曲江美术馆这些地方。这几个地方人流量都大,平时就热闹得很,这下子,估计更得加强防控。

我看到新闻上还说,9月30号那天,西安又新增两例本土确诊,一个无症状,其中一个还是在密接筛查里发现的,另外两个是在社区筛查发现的。看看,这病毒真是防不胜防!
所以说,我赶紧把这些信息整理一下,就想着提醒大家伙儿,如果你们最近去过这些地方,或者跟确诊病例有过接触,一定要及时上报,配合做好隔离和检测。咱自己也要做好防护,出门戴口罩,勤洗手,少聚集,保护好自己和家人。
我把这些信息都记在本子上,也分享到我的博客上,就是希望大家都能看到,都能重视起来。毕竟这疫情跟咱们每个人都息息相关,只有大家一起努力,才能早日战胜它!
-
紧急寻人:如果你最近去过这些地方,一定要注意!

-
个人防护:戴口罩、勤洗手、少聚集,一个都不能少!
-
配合防疫:主动上报行程,积极配合检测,咱们一起加油!

希望大家都能健健康康的,也希望这疫情早点过去,让咱们的生活恢复正常!
